Gobang的设计之路
- 
    设计要求:仿照书上围棋的设计,至少使用5种设计模式,设计一款五子棋。
- 设计思路:抽象工厂模式、备忘录模式、职责链 模式、单例模式和享元模式。其中抽象工厂模式用于实现主题工厂的创建,给用户提供多种主题模式供用户选择;备忘录模式用于给用户提供悔棋功能;职责链模式给系统和用户设置不同职责,控制用户悔棋次数;单例模式用于创建唯一棋子;享元模式用于设计五子棋的棋子类。 —
- 设计模式结构视图
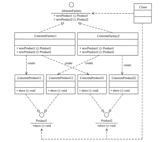
    - 抽象工厂模式
 
- 备忘录模式
 
- 单例模式
 
- 职责链模式
 
- 享元模式
 — —
 
- 抽象工厂模式
- 实例类图
- 
    抽象工厂模式  
- 
    备忘录模式  
- 
    单例模式  
- 
    职责链模式  
- 
    享元模式  
- 设计文档
 
- 界面实现
    - 登陆界面
 
 
- 登陆界面
- 
    主界面  
- 
    游戏界面  
- 
    主题二界面  
- 代码补充说明
职责链模式类图补充代码:
/**
 * 职责链模式
 */
public abstract class Officer {
	protected Officer successor;
	public void setSuccessor(Officer officer) {
		successor = officer;
	}
	//抽象方法:判断账户类别
	public abstract boolean dealAccount(int account);
}
单例模式类图补充代码:
import java.awt.Image;
import javax.swing.ImageIcon;
/**
 * 运用单例模式,定义白棋棋子类
 */
public class WhiteChess implements Chess {
    private static final WhiteChess whiteChess = new WhiteChess();
    private Image whitechessSign;
    private WhiteChess() {
        whitechessSign = new ImageIcon("images/white.png").getImage();
    }
    public static WhiteChess get_WhiteChess() {
        return whiteChess;
    }
    public void sign(ChessPosition position) {
    }
    @Override
    public Image get_Sign() {
        return whitechessSign;
    }
}
详细代码
- 详细设计文档请见: http://download.csdn.net/download/qq_41422448/12083705
- 详细代码请见: http://download.csdn.net/download/qq_41422448/12083705
欢迎查看我的CSDN博客:Welcome To Ryan’s Home
|   |   |   | 
